信息类别: 政府信息公开指南 公开方式: 主动公开 生成日期:2024-10-29 公开时限: 常年公开 公开范围: 面向全社会 信息索取号:000014349/2024-08481

相关解读:

相关文件:

云山集团政务(事务)公开指南

发布日期:2024-10-29 17:01
字号: 〖大 小〗

为建立公正透明的管理体制,转变工作职能,更好地为公众提供政务(事务)信息公开服务,方便公民、法人和其他组织获得政务(事务)信息服务,根据国务院和省、市、县政府的安排部署,结合我集团实际,按照《中华人民共和国政府信息公开条例》等文件的要求,特编制本指南。

公民、法人和其他组织可以在永修县人民政府网上查阅该《指南》,也可以到云山集团政务公开办(具体地址:永修县云山集团职工之家)查阅。

一、主动公开

●公开范围

集团政务公开办主动向社会免费公开的信息范围参见县政府编制的《永修县政府信息公开目录》(以下简称《目录》)。公民、法人和其他组织可以在永修县网站:www.yongxiu.gov.cn上查阅《目录》。

主动向社会免费公开的信息主要有以下七类:

政府信息公开指南。

2、政府信息公开制度。

3、法定主动公开内容。包括政府资讯、概况信息、政策文件、工作报告、财政预决算、重点领域信息。

4、政府信息公开年报。

5、政府网站工作年报。

6、政务公开监督保障。

7、依申请公开。除上述6类信息以外的云山集团认为需要公开的其他信息。

●公开形式

对于主动公开信息,主要采取网上公开,和在规定范围公示两种公开形式。对一些老的已归档的信息,采取现场查阅公开。网上公开网址为:www.yongxiu.gov.cn;集团当面受理点:云山集团信息公开办(行政办);办公时间:法定工作日 8:00—12:00,14:30—18:00(夏令时)8:00—12:00,14:30—17:30(冬令时);联系电话:0792-3020014。

集团还将采用公开栏、便民资料等辅助性的公开方式。

●公开时限

各类政务(事务)信息产生后,集团信息公开办将在第一时间予以公开,最迟自信息产生后的20个工作日内公开。

●编排体系

政府信息公开目录使用电子文档方式编排、记录和存储各类信息,主要含以下要素:

信息类别

文件编号

公开方式

生成日期

公开时限

公开范围

信息索取号

1、信息类别:政府信息所属目录;

2、文件编号:政府信息在政府信息公开平台自动生成的文件编号;

3、公开方式:是指该信息公开的方式是主动公开还是依申请公开;

4、生成日期:即该信息在政府信息公开平台公开时的生成时间;

5、公开时限:是指该信息公开时限是长年公开还是限时公开;

6、公开范围:指该信息是面对全社会还是面向申请人公开;

7、信息索取号:按索取号编码规则生成,每条政府信息的标识符。

二、依申请公开

公民、法人和其他组织需要集团主动公开以外的政务(事务)信息,可以向集团申请获取。集团依申请提供信息时,根据掌握该信息的实际状态进行提供,不对信息进行加工、统计、研究、分析或者其他处理。

●受理机构

集团信息公开申请受理机构:集团信息公开办(行政办);办公地址:永修县云山集团总部(职工之家);办公时间:法定工作日8:00—12:00,14:30—18:00(夏令时) 8:00—12:00,14:30—17:30(冬令时);联系电话:0792-3020014;邮政编码:330306。

●受理程序

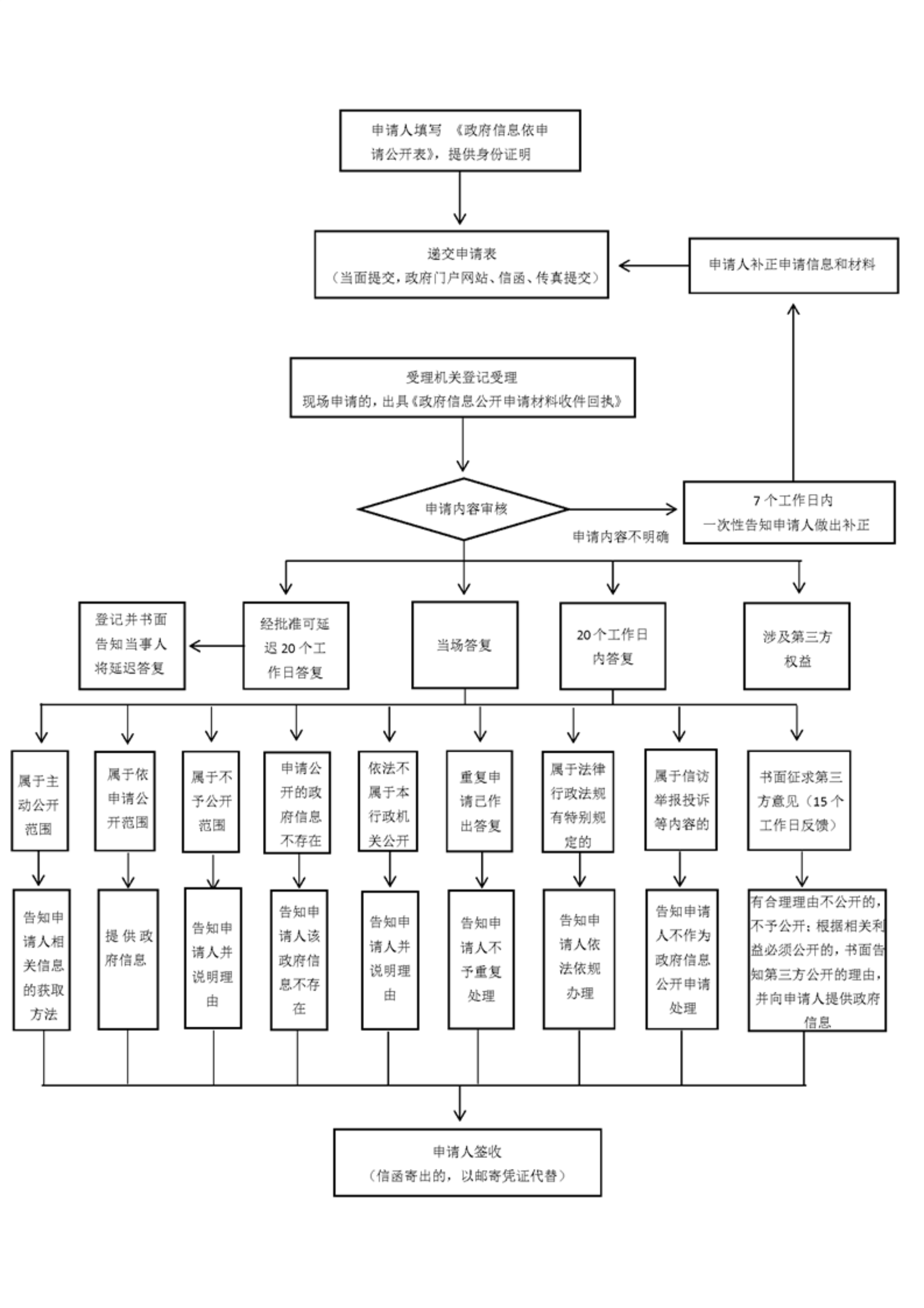
(一)提出申请

申请人向集团申请政务(事务)信息公开,应填写《政务(事务)信息公开申请表》。政务(事务)信息公开申请应明确下列内容:

1.申请人的姓名或者名称、身份证明、联系方式;

2.申请公开的政务(事务)信息的名称、文号或者便于集团查询的其他特征性描述;

3.申请公开的政务(事务)信息的形式要求,包括获取信息的方式、途径。

(二)申请方式

1.现场申请。申请人可以到集团受理机构申请获取政务(事务)信息,并填写《申请表》。书写有困难的,申请人可以口头提出,由工作人员代为填写《申请表》。申请人申请获取与自身相关的政务(事务)信息,应持有效身份证件,当面提交书面申请。

2.书面申请。申请人填写《申请表》后,可以通过传真、信函方式提出申请,通过信函方式申请的,应在信封左下角注明“政府信息公开申请”字样。

3.网络申请。申请人可以通过永修县政府信息公开统一网络平台(网址:http://www.yongxiu.gov.cn/zwgk/zfxxgk/ysqgk/)提出申请。

集团不受理通过电话、电子邮件方式提出的申请。

(三)申请处理

1、集团收到申请后,将从形式上对申请的要件是否完备进行审查,对于要件不完备的申请予以退回,要求申请人补正。对申请内容不明确的,将自收到申请起7个工作日内一次性告知申请人作出补正,说明需要补正的事项和合理的补正期限。答复期限自行政机关收到补正的申请之日起计算。申请人无正当理由逾期不补正的,视为放弃申请,集团对该申请将不再予以处理。

2、集团将自收到申请之日起20个工作日内作出申请答复。需要延长答复期限的,集团会在答复期限内告知申请人,延长的期限不超过20个工作日。

3、申请人申请公开政务(事务)信息的数量、频次明显超过合理范围的,申请人应说明理由。集团将对申请理由进行审查,不合理的将不予处理;理由合理的,自审查结束之日起计答复时限。

4、对政务(事务)信息公开申请,集团将根据下列情况分别做出答复:

(1)所申请公开信息已经主动公开的,告知申请人获取该政务(事务)信息的方式、途径;

(2)所申请公开信息可以公开的,向申请人提供该政务(事务)信息,或者告知申请人获取该政务(事务)信息的方式、途径和时间;

(3)集团依据相关规定决定不予公开的,告知申请人不予公开并说明理由;

(4)经检索没有所申请公开信息的,告知申请人该政务(事务)信息不存在;

(5)所申请公开信息不属于集团负责公开的,告知申请人并说明理由;能够确定负责公开该政务(事务)信息的行政机关的,告知申请人该行政机关的名称、联系方式;

(6)集团已就申请人提出的政务(事务)信息公开申请做出答复、申请人重复申请公开相同政务(事务)信息的,告知申请人不予重复处理;

(7)所申请公开信息属于工商、不动产登记资料等信息,有关法律、行政法规对信息的获取有特别规定的,告知申请人依照有关法律、行政法规的规定办理。

(四)申请收费

集团依申请提供政府信息的收费严格按照国务院办公厅《政府信息公开信息处理费管理办法》(国办函〔2020〕109号)执行,信息处理费按照超额累进方式计算收费金额,采取按件计收或按量计收方式(根据实际情况选择适用一种标准,不按照两种标准重复计算)。

1、按件计收适用于所有政府信息公开申请处理决定类型。申请人的一份政府信息公开申请包含多项内容的,行政机关可以按照“一事一申请”原则,以合理的最小单位拆分计算件数。收费标准为:a.同一申请人一个自然月内累计申请10件以下(含10件)的,不收费。b.同一申请人一个自然月内累计申请11—30件(含30件)的部分:100元/件。c.同一申请人一个自然月内累计申请31件以上的部分:以10件为一档,每增加一档,收费标准提高100元/件。

2、按量计收适用于申请人要求以提供纸质件、发送电子邮件、复制电子数据等方式获取政府信息的情形。相关政府信息已经主动对外公开,行政机关依据《中华人民共和国政府信息公开条例》第三十六条第(一)项、第(二)项的规定告知申请人获取方式、途径等的,不适用按量计收。按量计收以单件政府信息公开申请为单位分别计算页数(A4及以下幅面纸张的单面为1页),对同一申请人提交的多件政府信息公开申请不累加计算页数。收费标准为:A.30页以下(含30页)的,不收费。B.31—100页(含100页)的部分:10元/页。C.101—200页(含200页)的部分:20元/页。D.201页以上的部分:40元/页。

(五)答复救济

申请人对集团作出的申请答复有异议的,可自收到答复告知书之日起60日内向本级行政复议机构或上级行政部门提请行政复议,或自收到答复告知书之日起6个月内向本级行政诉讼管辖法院提起行政诉讼。

三、不予公开

1.依法确定为国家秘密的政府信息,法律、行政法规禁止公开的政务(事务)信息,以及公开后可能危及国家安全、公共安全、经济安全、社会稳定的政务(事务)信息,不予公开。

2.涉及商业秘密、个人隐私等公开会对第三方合法权益造成损害的政务(事务)信息,集团不予公开。但是,第三方同意公开或者集团认为不公开会对公共利益造成重大影响的,予以公开。

3.集团的内部事务信息,包括人事管理、后勤管理、内部工作流程等方面的信息不予公开。

4.集团在履行各项工作过程中形成的讨论记录、过程稿、磋商信函、请示报告等过程性信息不予公开。法律、法规、规章规定上述信息应当公开的,从其规定。

四、政府信息公开工作机构情况

集团信息公开办(行政办)负责推进、指导、协调、监督集团信息公开工作。集团信息公开办(行政办)具体承办本机关的政府信息公开事宜。办公地址:永修县云山集团总部(职工之家);办公时间:法定工作日8:00—12:00,14:30—18:00(夏令时) 8:00—12:00,14:30—17:30(冬令时);联系电话:0792-3020014;邮政编码:330306。

五、监督方式及程序

公民、法人或其他组织认为集团未依法履行政务(事务)信息公开义务的,可以向监督部门投诉。监督电话:0792-3020209,邮编:330300。

公民、法人或其他组织也可以向监察机关或者上级政府机关投诉,接受投诉的机关将根据有关规定进行调查处理。

扫一扫在手机打开当前页

- 各省区市政府网站 -
- 县区网站 -
- 部门网站 -
- 乡镇之窗 -
- 其他网站 -
关于我们|联系我们|网站地图|使用帮助 |隐私声明

主 办:中共永修县委 永修县人民政府    网站标识码:3604250013    
E-mail:yongxiu@jiujiang.gov.cn    ICP备案号:赣ICP备2022007475号-1     
公安备案号:36042502000101号
     联系电话:0792-3223143