信息类别: 政府信息公开指南 公开方式: 主动公开 生成日期:2025-07-19 公开时限: 常年公开 公开范围: 面向全社会 信息索取号:000014349/2024-05746

相关解读:

相关文件:

永修县丰安街道(永丰垦殖场)信息公开指南

发布日期:2025-07-19 15:55
字号: 〖大 小〗

为了更好地提供政府信息公开服务,方便公民、法人和其他组织获取政府信息,根据《中华人民共和国政府信息公开条例》(以下简称《条例》),特编制《丰安街道政府信息公开指南》(以下简称《指南》)。公民、法人和其他组织可以在永修县政府门户网站(www.yongxiu.gov.cn)上查阅《指南》,也可以到丰安街道便民服务中心(永丰大楼一楼)查阅。

一、主动公开

(一)主动公开范围

主动向社会免费公开的信息范围参见县政府编制的《永修县政府信息公开目录》(以下简称《目录》)。公民、法人和其他组织可以在“中国永修”网(网址:www.yongxiu.gov.cn)上查阅《目录》,或是公民、法人和其他组织可以在本机关网站上查阅《目录》,永丰大楼一楼便民服务中心。

主动向社会免费公开的信息主要有以下五类:

1、政务咨询。包括各级有关部分的公告公示、街道政府工作动态等;

2、概况信息。包括街道政府机构概况和工作职责,领导简介、分工等信息。

3、结果信息。包括政府工作报告、规划计划、政策文件等信息。

4、重点领域信息。包括土地利用和管理、农业农村、农田水利、筹资筹劳、脱贫攻坚、人口计生、社会救助等领域。

5、其他需要公开的信息。除上述4类信息以外的县政府认为需要公开的其他信息。  

(二)公开形式

丰安街道人民政府是丰安街道政务公开主管部门,办公地址:永丰大楼,办公时间:法定工作日 9:00—12:00,13:30—18:00(夏令时)9:00—12:00,13:30—17:30(冬令时);联系电话:0792-3265781。对于主动公开信息,主要采取网上公开,和在规定范围公示两种公开形式。

1、网上公开网址为:www.yongxiu.gov.cn;本机关当面受理点:丰安街道便民服务大厅;办公时间:法定工作日 9:00—12:00,13:30—18:00(夏令时)9:00—12:00,13:30—17:30(冬令时);联系电话:0792-3265781

2、对一些老的已归档的信息,采取现场查阅公开。现场查阅公开受理地点:丰安街道便民服务大厅;办公时间:法定工作日 9:00—12:00,13:30—18:00(夏令时)9:00—12:00,13:30—17:30(冬令时);联系电话:0792-3265781

(三)公开时限

各类政府信息产生后,本机关将在第一时间予以公开,最迟自信息产生后的20个工作日内公开。

(四)政府信息目录编排体系 

政府信息公开目录使用电子文档方式编排、记录和存储各类信息,主要包含以下要素:

信息类别

文件编号

公开方式

生成日期

公开时限

公开范围

信息索取号

1、信息类别:政府信息所属目录;

2、文件编号:政府信息在政府信息公开平台自动生成的文件编号;

3、公开方式:是指该信息公开的方式是主动公开还是依申请公开;

4、生成日期:即该信息在政府信息公开平台公开时的生成时间;

5、公开时限:是指该信息公开时限是长年公开还是限时公开;

6、公开范围:指该信息是面对全社会还是面向申请人公开;

7、信息索取号:按索取号编码规则生成,每条政府信息的标识符。

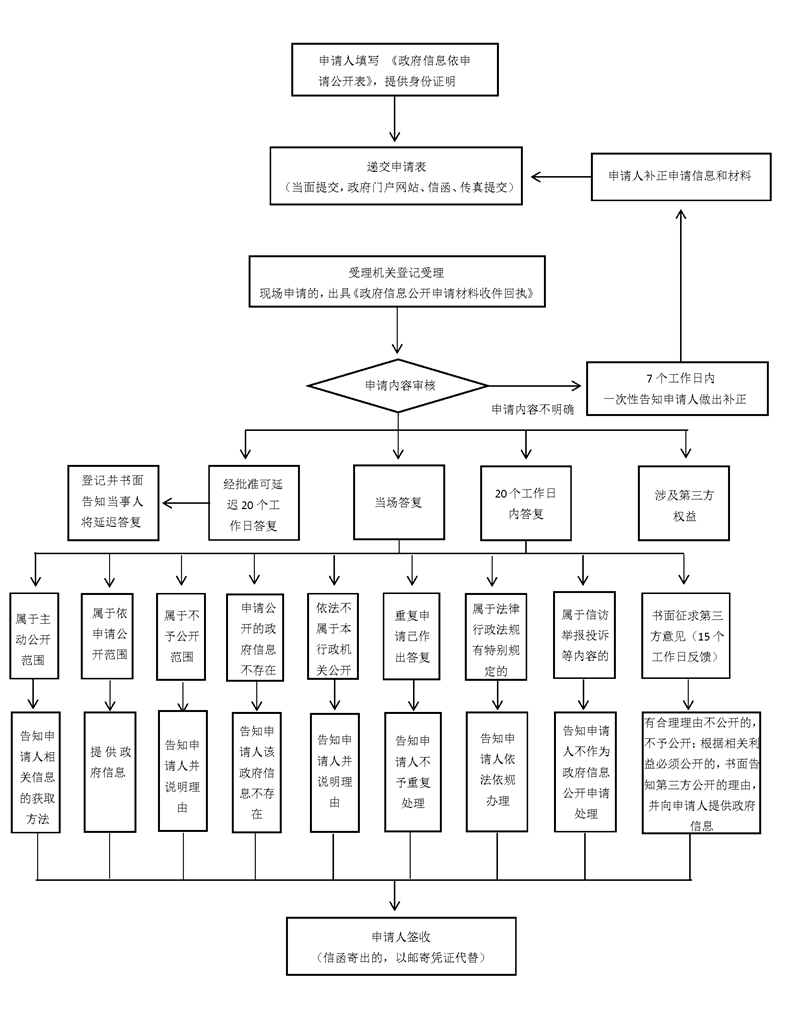
二、依申请公开

公民、法人和其他组织需要本机关主动公开以外的政府信息,可以向本机关申请获取。本机关依申请提供信息时,根据掌握该信息的实际状态进行提供,不对信息进行加工、统计、研究、分析或者其他处理。

(一)受理机构

本机关信息公开申请受理机构:丰安街道便民服务中心;办公地址:永丰大楼一楼;办公时间:法定工作日9:00—12:00,13:30—18:00(夏令时) 9:00—12:00,13:30—17:30(冬令时);联系电话:0792-3265781;邮政编码:330304。

(二)受理程序

1、提出申请

申请人向本机关申请政府信息公开,应填写《政府信息公开申请表》。政府信息公开申请应明确下列内容:

(1)申请人的姓名或者名称、身份证明、联系方式;

(2)申请公开的政府信息的名称、文号或者便于行政机关查询的其他特征性描述;

(3)申请公开的政府信息的形式要求,包括获取信息的方式、途径。

2、申请方式

(1)现场申请。申请人可以到本机关受理机构(丰安街道便民服务中心)申请获取政府信息,并填写《申请表》。书写有困难的,申请人可以口头提出,由工作人员代为填写《申请表》。申请人申请获取与自身相关的政府信息,应持有效身份证件,当面提交书面申请。

(2)书面申请。申请人填写《申请表》后,可以通过传真、信函方式提出申请,通过信函方式申请的,应在信封左下角注明“政府信息公开申请”字样。

(3)网络申请。申请人可以通过永修县政府信息公开统一网络平台(网址:www.yongxiu.gov.cn/xzwgk/zfxxgkzl/08/)提出申请。

本机关不受理通过电话、电子邮件方式提出的申请。

3、申请处理

(1)本机关收到申请后,将先从形式上对申请的要件是否完备进行审查,对于要件不完备的申请予以退回,要求申请人补正。对申请内容不明确的,将自收到申请之日起7个工作日内一次性告知申请人作出补正,说明需要补正的事项和合理的补正期限。答复期限自行政机关收到补正的申请之日起计算。申请人无正当理由逾期不补正的,视为放弃申请,本机关对该申请将不再予以处理。

(2)本机关将自收到申请之日起20个工作日内作出申请答复。需要延长答复期限的,本机关会在答复期限内告知申请人,延长的期限不超过20个工作日。

(3)申请人申请公开政府信息的数量、频次明显超过合理范围的,申请人应说明理由。本机关将对申请理由进行审查,不合理的将不予处理;理由合理的,自审查结束之日起计答复时限。

(4)对政府信息公开申请,本机关将根据下列情况分别作出答复:

所申请公开信息已经主动公开的,告知申请人获取该政府信息的方式、途径;

所申请公开信息可以公开的,向申请人提供该政府信息,或者告知申请人获取该政府信息的方式、途径和时间;

本机关依据相关规定决定不予公开的,告知申请人不予公开并说明理由;

经检索没有所申请公开信息的,告知申请人该政府信息不存在;

所申请公开信息不属于本行政机关负责公开的,告知申请人并说明理由;能够确定负责公开该政府信息的行政机关的,告知申请人该行政机关的名称、联系方式;

本机关已就申请人提出的政府信息公开申请作出答复、申请人重复申请公开相同政府信息的,告知申请人不予重复处理;

所申请公开信息属于工商、不动产登记资料等信息,有关法律、行政法规对信息的获取有特别规定的,告知申请人依照有关法律、行政法规的规定办理。

4、申请收费

本机关依申请提供政府信息的收费严格按照国务院办公厅《政府信息公开信息处理费管理办法》(国办函〔2020〕109号)执行,信息处理费按照超额累进方式计算收费金额,采取按件计收或按量计收方式(根据实际情况选择适用一种标准,不按照两种标准重复计算)。 信息处理费可以按件计收或按量计收,均按照超额累进方式计算收费金额。行政机关对每件申请可以根据实际情况选择适用其中一种标准,但不得同时按照两种标准重复计算。

(1)按件计收适用于所有政府信息公开申请处理决定类型。申请人的一份政府信息公开申请包含多项内容的,行政机关可以按照“一事一申请”原则,以合理的最小单位拆分计算件数。收费标准为:a.同一申请人一个自然月内累计申请10件以下(含10件)的,不收费。b.同一申请人一个自然月内累计申请11—30件(含30件)的部分:100元/件。c.同一申请人一个自然月内累计申请31件以上的部分:以10件为一档,每增加一档,收费标准提高100元/件。

(2)按量计收适用于申请人要求以提供纸质件、发送电子邮件、复制电子数据等方式获取政府信息的情形。相关政府信息已经主动对外公开,行政机关依据《中华人民共和国政府信息公开条例》第三十六条第(一)项、第(二)项的规定告知申请人获取方式、途径等的,不适用按量计收。按量计收以单件政府信息公开申请为单位分别计算页数(A4及以下幅面纸张的单面为1页),对同一申请人提交的多件政府信息公开申请不累加计算页数。收费标准为:A.30页以下(含30页)的,不收费。B.31—100页(含100页)的部分:10元/页。C.101—200页(含200页)的部分:20元/页。D.201页以上的部分:40元/页。

5、答复救济

申请人对本机关作出的申请答复有异议的,可自收到答复告知书之日起60日内向本级行政复议机构或上级行政部门提请行政复议,或自收到答复告知书之日起6个月内向本级行政诉讼管辖法院提起行政诉讼。

三、不予公开

1.依法确定为国家秘密的政府信息,法律、行政法规禁止公开的政府信息,以及公开后可能危及国家安全、公共安全、经济安全、社会稳定的政府信息,不予公开。

2.涉及商业秘密、个人隐私等公开会对第三方合法权益造成损害的政府信息,本机关不予公开。但是,第三方同意公开或者本机关认为不公开会对公共利益造成重大影响的,予以公开。

3.本机关的内部事务信息,包括人事管理、后勤管理、内部工作流程等方面的信息不予公开。

4.本机关在履行行政管理职能过程中形成的讨论记录、过程稿、磋商信函、请示报告等过程性信息以及行政执法案卷信息,不予公开。法律、法规、规章规定上述信息应当公开的,从其规定。

四、政府信息公开工作机构情况

丰安街道办公室负责推进、指导、协调、监督全街道政府信息公开工作。丰安街道党政办公室具体承办本机关的政府信息公开事宜。办公地址:永丰大楼一楼便民服务中心处,办公时间:法定工作日9:00—12:00,13:30—18:00(夏令时) 9:00—12:00,13:30—17:30(冬令时);联系电话:0792--3150531;邮政编码:330399。

五、监督方式及程序

公民、法人或其他组织认为本机关未依法履行政府信息公开义务的,可以向监督部门投诉。监督电话:0792-3265781,办公地址:永丰大楼二楼党政办公室 ;邮编:330304

公民、法人或其他组织也可以向监察机关或者上级政府机关投诉,接受投诉的机关将根据有关规定进行调查处理。

扫一扫在手机打开当前页

- 各省区市政府网站 -
- 县区网站 -
- 部门网站 -
- 乡镇之窗 -
- 其他网站 -
关于我们|联系我们|网站地图|使用帮助 |隐私声明

主 办:中共永修县委 永修县人民政府    网站标识码:3604250013    
E-mail:yongxiu@jiujiang.gov.cn    ICP备案号:赣ICP备2022007475号-1     
公安备案号:36042502000101号
     联系电话:0792-3223143