信息类别: 招标投标信息 公开方式: 主动公开 生成日期:2023-11-07 公开时限: 常年公开 公开范围: 面向全社会 信息索取号:000014349/2023-06925

相关解读:

相关文件:

江西省财政厅关于印发《江西省政府采购常见违法违规行为清单》的通知

发布日期:2023-11-07 14:29
字号: 〖大 小〗

       

   

       

各市、县(区)财政局,赣江新区财政金融局,省直各单位各政府采购当事人:

为进一步促进政府采购领域公平竞争、优化政府采购营商环境,助推发展和改革双“一号工程”,根据《中华人民共和国政府采购法》及其实施条例、《政府采购需求管理办法》和《政府采购促进中小企业发展管理办法》等法律法规和规章制度,结合我省实际,制定了《江西省政府采购常见违法违规行为清单》(以下简称《行为清单》),现印发给你们,并就有关要求通知如下:

    一、各级财政部门在政府采购活动中,要牢固树立法治意识,严格依据政府采购法律法规,对照《行为清单》,有效加强对采购当事人及相关参与人员的监督约束,坚决维护政府采购市场公平正义

二、采购人、采购代理机构应依法依规组织实施政府采购活动,落实政府采购政策功能,加强政府采购需求管理对照《行为清单》,依法进行信息公开,合理设置供应商资格条件,科学设置评审因素,依法依规签订采购合同,并按照采购合同约定实施履约验收。

三、各评审专家参与政府采购活动,要遵守回避制度遵守评审纪律和职业道德,对照《行为清单》,按照客观公正、审慎的原则进行独立评审,依法依规履行工作职责并承担相应法律责任。

四、各供应商要严格遵守国家法律法规和制度规定,对照《行为清单》,在廉洁自律、公开透明、公平竞争、公正和诚实信用的原则下,依法依规参与政府采购活动。

上述执行过程中如与国家最新法律法规和规章制度有冲突的,按照国家最新法律法规制度规定执行。

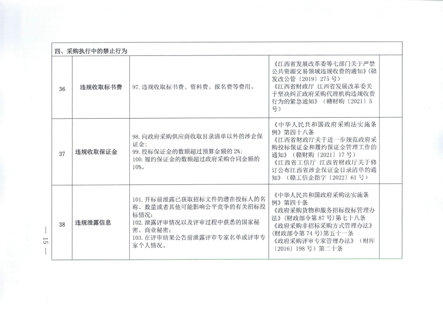
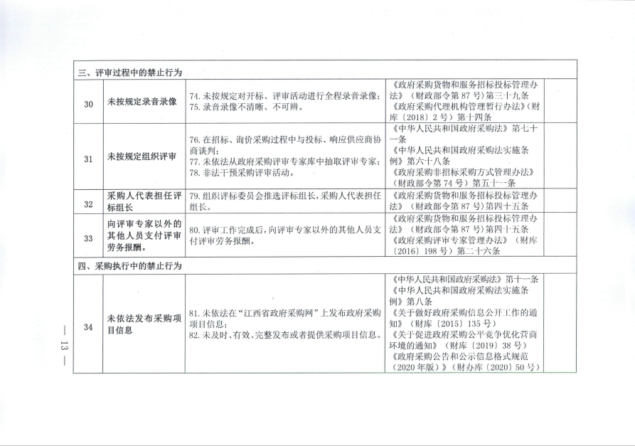
附件: 江西省政府采购常见违法违规行为清单

江西省财政厅

2022年9月26日





相关附件:

扫一扫在手机打开当前页

- 各省区市政府网站 -
- 县区网站 -
- 部门网站 -
- 乡镇之窗 -
- 其他网站 -
关于我们|联系我们|网站地图|使用帮助 |隐私声明

主 办:中共永修县委 永修县人民政府    网站标识码:3604250013    
E-mail:yongxiu@jiujiang.gov.cn    ICP备案号:赣ICP备2022007475号-1     
公安备案号:36042502000101号
     联系电话:0792-3223143