中国政府网
江西省政府网
九江市政府网
登录
|
注册
关怀版
无障碍
繁体
首页
政务资讯
走进永修
政府信息公开
政务服务
政民互动
政府数据
当前位置:
首页
>
公安局
>
法定主动公开内容
>
政务资讯
>
通知公告
信息类别:
通知公告
公开方式:
主动公开
生成日期:
2024-08-08
公开时限:
常年公开
公开范围:
面向全社会
信息索取号:
000014349/2024-06476
相关解读:
相关文件:
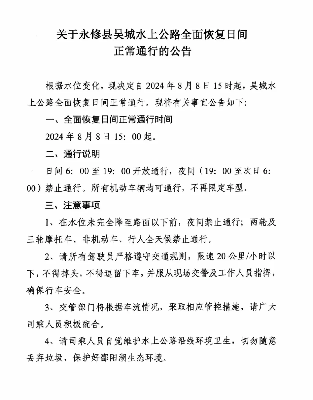
关于永修县吴城水上公路全面恢复日间正常通行的公告
发布日期:2024-08-08 16:12
字号:
〖大
中
小〗
相关附件:
扫一扫在手机打开当前页
【关闭窗口】
【打印此页】
【返回顶部】
- 各省区市政府网站 -
北京
上海
天津
重庆
安徽
广东
广西
海南
湖北
湖南
内蒙古
吉林
山西
甘肃
贵州
浙江
云南
福建
河南
辽宁
四川
河北
江苏
新疆
陕西
黑龙江
山东
西藏
宁夏
新疆生产建设兵团
- 县区网站 -
浔阳区人民政府
濂溪区人民政府
柴桑区人民政府
德安县人民政府
庐山市人民政府
修水县人民政府
武宁县人民政府
瑞昌市人民政府
湖口县人民政府
都昌县人民政府
彭泽县人民政府
九江开发区管委会
共青城市人民政府
庐山西海风景名胜区管理委员会
- 部门网站 -
政府办
发改委
教育体育局
工信局
公安局
民政局
司法局
财政局
人社局
自然资源局
住建局
交通运输局
水利局
农业农村局
商务局
文广旅局
卫健委
退役军人事务局
应急管理局
审计局
林业局
市场监管局
统计局
行政审批局
医保局
城管局
生态环境局
园区管委会
- 乡镇之窗 -
云山企业集团
恒丰企业集团
涂埠镇
燕坊镇
马口镇
九合乡
白槎镇
江上乡
永丰垦殖场
三角乡
梅棠镇
滩溪镇
八角岭垦殖场
吴城镇
三溪桥镇
立新乡
艾城镇
虬津镇
- 其他网站 -
人民网
新华网